Helpful Resources - Start Screen & Flow Charts
Whether you’re mapping out new workflows or refining existing ones, these resources will serve as both reference and inspiration, helping you move from concept to execution with clarity and confidence.
Investing the time to craft clear, accurate visuals and flowcharts pays off by transforming complexity into clarity: they make it instantly obvious how each step connects, where decisions branch, and what the “big picture” is. Ultimately, well-designed diagrams boost efficiency, drive standardization and saves countless hours preventing confusion.
In This Article:
Start Screen Model
A compelling home-screen graphic does more than look nice—it sets the tone, guides the user, and drives productivity from the very first glance. Here is clear example of an effective Home screen model.

Downloadable Start Screen Visio
Flow Chart
A well-designed flowchart is more than just a pretty picture—it’s a powerful tool that brings structure, clarity, and consistency to any process you build or document.

Process Flow Inspiration
Documenting and visualizing complex processes shouldn’t be overwhelming. To help make creating flowcharts straightforward and effective, we’ve curated a selection of exemplary flowcharts below. Use these resources to confidently map out and optimize your own processes.
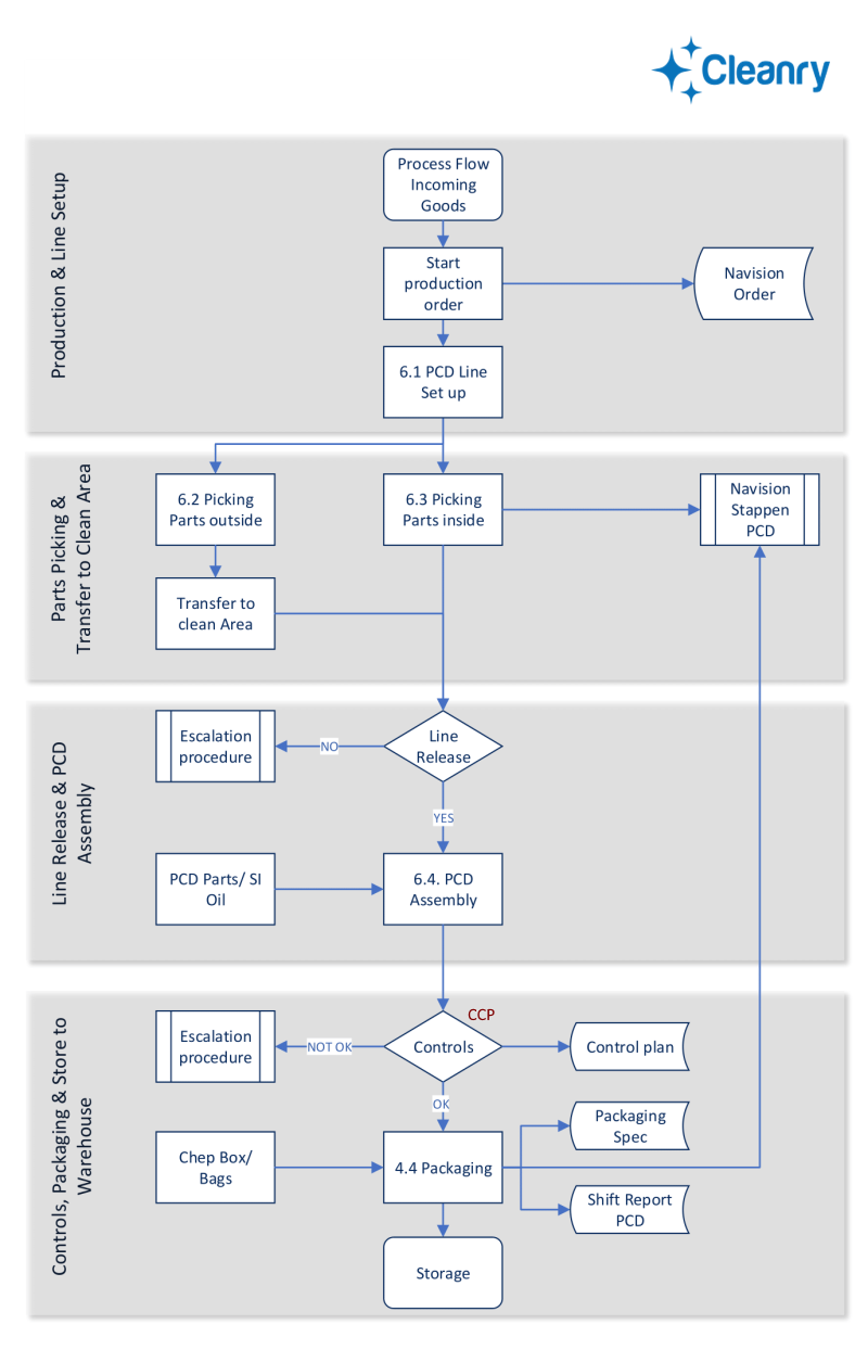
Production Process

Production Process Downloadable Image
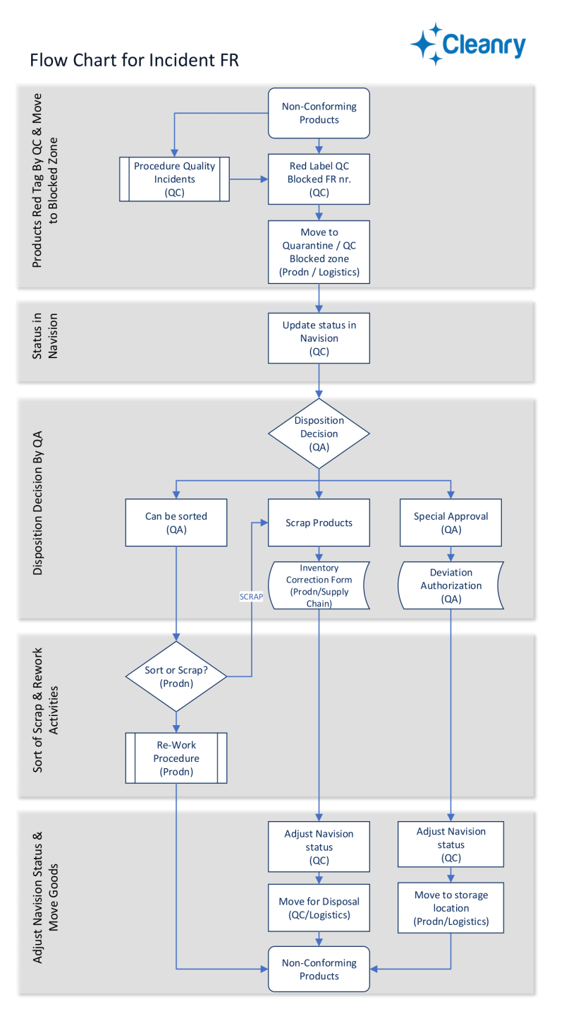
Product Deviations

Product Deviations Downloadable Image
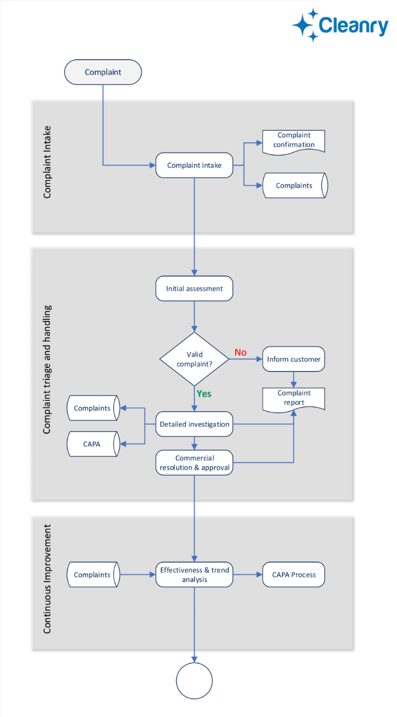
Customer Complaints

Customer Complaints Downloadable Image
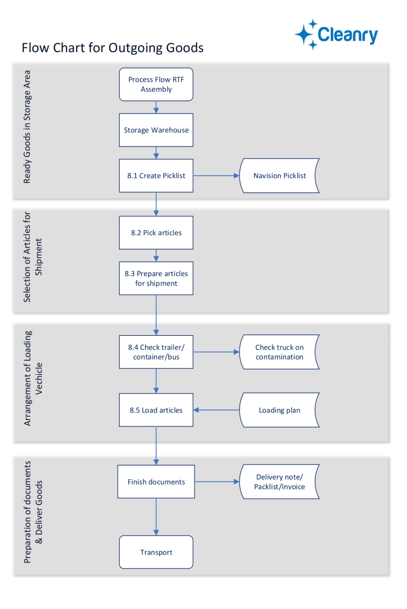
Outgoing Goods
